治療の始まりは検査から~健康診断は、未来の病気を防ぐための扉~
健康診断(以下、健診)は、病気を見つけるためだけのものではない。自覚症状が現れる前に体の変化に気付き、未来の健康を守るための“最初の一歩”である。
積水メディカルは、臨床検査に携わる企業として、検査の意義を社会へ発信するとともに、従業員一人ひとりの健康づくりにも向き合ってきた。こうした姿勢の一つとして、「健康経営優良法人2026(ホワイト500)」の認定を受けている。
このストーリーでは、従業員の健康を支える保健師へのインタビューをもとに、健診と血液検査が担う役割、そして再検査が持つ意味について紐解いていく。
症状が現れる前に気付く――健診は「最初の一歩」
生活習慣病の多くは、初期にはほとんど自覚症状がない。例えば肝臓は「沈黙の臓器」と呼ばれ、異常があっても痛みを感じにくいといわれている。血圧や血糖、脂質の異常も、日常生活のなかでは体調の変化として気付きにくい。
だからこそ、気付いたときには進行している――そんな事態を防ぐためにあるのが健診だ。

積水メディカルの健康支援推進室で、日々従業員の健康維持と向上に取り組んでいる保健師の新庄 佳世子はこう話す。
「健診は、症状が現れる前の体の変化を“見える化”し、必要に応じて受診や生活改善へつなげるための入り口です。あくまでスクリーニング(ふるい分け)であり確定診断ではありませんが、将来のリスクを早めに察知するための大切な機会といえます」と。
同じく保健師の海野 すみれも続ける。
「特に重要なのは、前年との比較です。単発の数値を見るのではなく、推移で見ることで意味を持ちます。『数値が去年より少し高い』『ここ数年で徐々に上がっている』――そのわずかな変化こそ、自分の体からのサインなのです」。
血液は、全身の状態を伝える「メッセンジャー」
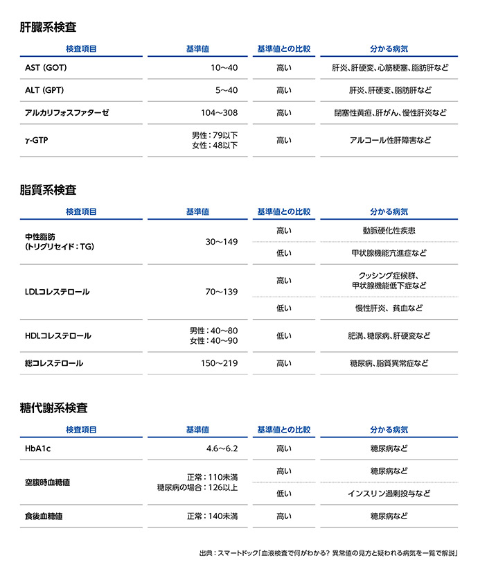
健診のなかでも、血液検査は多くの情報を運ぶ重要な役割を担っている。血液には、酸素を運ぶ赤血球、免疫を担う白血球、栄養やエネルギー代謝に関わる脂質や血糖、体内の働きを示す酵素やホルモンなど、さまざまな指標が含まれている。
腎臓系検査、肝臓系検査などで分析することにより、腎尿路や肝機能、脂質バランスなどの状態を客観的に把握することができる。
血液検査の結果から読み解く体のサイン

血液は、体の隅々から情報を集めて巡る“メッセンジャー”のような存在。日々の食事や運動、睡眠、ストレスといった生活習慣の影響も、数値として表れることがある。そのため、結果をきっかけに生活を振り返ることも大切である。
「血液検査だけですべてが分かるわけではありません。胸部X線や心電図、問診などと組み合わせることで、体の状態が多角的に見えてきます。重要なのは、数値を単独で見るのではなく、経年変化や生活背景と照らし合わせながら読み解くこと。検査結果は“答え”ではなく、“気付き”です。その気付きをどう活かすかが、健康への次の行動につながっていきます」と新庄は語る。
「再検査」は終わりではなく、次へのステップ
健診結果に「再検査」の文字を見つけたとき、多くの方が不安を覚えるのではないか。「何か重大な病気なのではないか」「忙しいから後回しにしても大丈夫だろうか」――そんな思いがよぎることもあるだろう。ここで注意したいのは、再検査はすぐに病気を意味するものではない。
健診は体の変化を早期に見つけるための入り口。再検査は、その変化が一時的なものなのか、継続的な傾向なのかを確かめる機会だ。症状が現れる前の段階で確認できるからこそ、必要に応じて医療機関につなげたり、生活習慣を見直したりすることができる。いわば再検査は「早期発見・早期対応のチャンス」だ。
「再検査は、生活習慣を見直し改めて数値を確認する機会です。結果を放置せず、行動につなげていただきたいですね」と海野は話す。
「血糖や脂質、体重変化などは、日々の習慣と深く関わっています。小さな行動変容が数値改善につながることもあります。一方で、再検査を受けやすい環境づくりも大切です。当社では、保健師・看護師による個別フォローや受診勧奨を行い、必要に応じて相談できる体制を整えています。支援の姿勢は“指導”ではなく“伴走”。一人ひとりが納得して行動できるよう、対話を重ねながら支えています」。
従業員の健康が企業の持続的成長と社会貢献を支える
こうした考えを全社で支えるのが、積水メディカルの「健康支援推進室」である。2026年4月に新設した組織で、積水メディカルの健康経営を推進する役割を担っている。
保健師・看護師 8名を全国の事業所に配置し、身近な相談窓口として活動。また、ヘルスリテラシー向上に向けて以下の取り組みも行っている。

さらに、健康支援推進室では、再検査の受診勧奨や個別相談、生活習慣改善の支援を通じて、従業員が自ら健康を守る力を高める取り組みを進めている。加えて、検査結果の見方やセルフケアに関する情報発信にも力を入れている。
新庄は経験を語る。「私たちは伴走を大切にしています。一方的に伝えるのではなく、一緒に考える支援を心がけています。実際に、当社の営業担当が健康アプリを活用し体重改善に成功した事例もあります。支援が行動変容の“スイッチ”になることもあるんです」。

また、健康経営の取り組みを推進する健康支援推進室長の佐藤はこう語る。
「従業員一人ひとりとそのご家族が健康でなければ、企業の持続的な成長への貢献はできません。
同室では、全事業所で均質な健康支援を行うための体制整備やKPI管理を推進しています。例えば、メンタルヘルス長期休業率は1%未満を目標とし、現状は0.8%を維持しています」。
結果を「見るだけ」で終わらせず、「行動につなげる」こと。それが健診を活かすということだ。再検査の通知は、未来の自分を守るための次へのステップを踏み出すサイン。そのステップを大切にしてほしい。そんな思いを込めて、日々の支援を続けている。
今後は、健診データの活用をさらに高度化し、よりタイムリーな情報共有やDX化も推進していく。事業所ごとの取り組みに差が出ないよう支援体制を整え、全社で一体となった健康経営に取り組んでいく。
「人の命や健康に貢献したい」という想い
積水メディカルは、臨床検査をはじめとする医療に関わるさまざまな事業を通じ、「人の命や健康に貢献したい」という想いのもと歩んできた。検査は、医療の現場で診断や治療方針の判断材料となり得る重要な情報源である。正確な検査結果をタイムリーに届けることは、早期発見・早期対応につなげる大切な役割を担っている。
症状が現れる前に体の変化に気付くこと。それが、重症化を防ぎ、将来の選択肢を広げるきっかけになる。その気付きを支える技術と品質を磨き続けること――それが、社会への責任であるという姿勢で、事業に取り組んでいる。
検査は、数字の報告で終わるものではない。そこから始まる「世界中のひとびとのQOL向上」に寄り添い続けること。それが積水メディカルの目指す姿だ。
今年の健診結果を、あらためて見返してほしい。
未来を守る一歩は、検査から始まる。

村中 康夫 様
積水メディカルにおかれましては、健診受診率が100%を達成されるなど、健診受診に対する意識が高いだけではなく、産業保健スタッフの皆様を中心に、当健保が実施している従業員の健康づくりを応援するヘルスアップ事業の「オンライン禁煙施策」や「応募型の巡回歯科検診」など各種制度を積極的かつ継続的に活用いただいています。
今後も、積水化学グループ全体で健康を支える体制づくりを進めながら、企業の大切な財産である従業員の皆さまの健康維持・増進に向けた取り組みに貢献してまいりたいと考えております。

人事部 組織開発・労働政策グループ 健康推進室長
荒木 郁乃 様
積水メディカルは、「人の命や健康に貢献したい」という想いのもと医療に
関わる事業を展開している会社として、事業を成功させるには自社の従業員が健康であることが大前提であるとの強い決意があると感じています。当室が健康経営優良法人大規模法人部門(ホワイト500)の認定取得をグループ会社と一緒に進めていこうとしたときに、真っ先に名乗りをあげてくださったのが積水メディカルでした。それ以降、積水化学グループ健康経営推進のリーディングカンパニーとして、一翼を担っていただいています。
2026年4月からは「健康支援推進室」が新設されるということで、
ますます健康経営が推進されていくことが予想され頼もしく思っています。
健診結果を見てみよう!-マンガで見る‼ 健康管理のポイント-
